“学业规划高阶导师培训”项目介绍
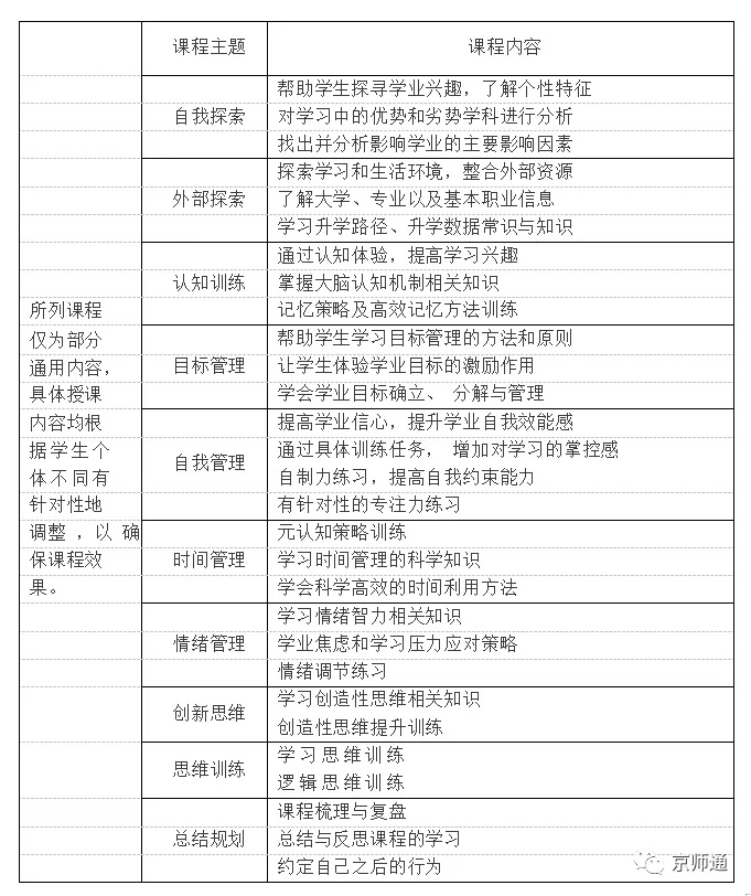
初中与高中是学生学业发展的关键阶段,从生涯角度的“ 学业提升”,是青少年生涯教育的闭环实践。为帮助各地中学顺利开展学业规划指导教育,北京师范大学学业规划研究中心专家开展“ 学业规划高阶导师”研修课程,旨在唤醒教师的学业规划意识,针对学生学业的困难及应对方法给予有效的指导,掌握常用学业规划理论及测评工具,了解新高考下的学业规划指导策略,帮助学生对各阶段的学业目标与发展给出合理、及时有效的规划指导,促进学生学业成长与发展, 开启学生生涯“ 提分' 新模式。
培训费用:19800元/人(费用包含学业资料费、量表费、工具材料包等费用, 不含交通及食宿费)
注:报考高级的学员需为本科及以上学历且已完成初阶、中阶培训学习 。
【培训周期】:培训周期共6个月,自第一次线下课起计;
【学习设计】:高级学业规划师培训由2次线下集训、5次一对一学习或者督导、 2周一次的线上演练+答疑组成;
每月月初第一周,为所有学员提供该月学习任务,以及学员学习排课表。



(收获满满,未来可期!)